AI视频监控系统产品介绍
摄像机类产品参数
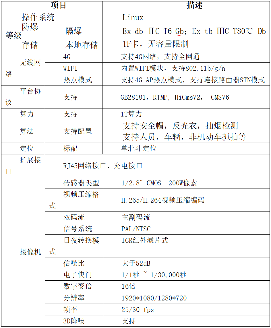
4G AI隔爆型防爆布控球
产品型号:DTLX-950P-EX
基本功能介绍:DTLX-950P-EX是一款功能全面、携带方便的4G应急指挥一体化产品,内置1T算力,场景中全目标的检测,支持多种AI算法或定制开发,如:人脸,车牌,人形,车型,非机动车,安全帽,工服,火苗,烟火,打架,聚众等。设备超高设备集成度,内置WIFI和单北斗定位功能,同时内置高性能锂电池组,可满足设备工作8小时。
同时,设备满足Ex db ⅡC T6 Gb;Ex tb ⅢC T80℃ Db防爆等级,。具备防水防震防爆等特性,可满足石油,化工等现场作业监控下的快速安装的特殊要求。
1/2.8" 星光级CMOS,200W像素,双码流
视频分辨率1920*1080, 1280*720高清视频
海思1T算力,支持人脸,车牌,人形,车型,非机动车,安全帽,工服,火苗,烟火,打架,聚众等等AI识别工,或可根据行业特性定制开发算法
摄像机类产品参数
详细参数
20X光学变焦
H.265视频编码,向下兼容H.264,双码流
彩色:0.05Lux @ (F1.6,AGC ON);黑白:0.01Lux @ (F1.6,AGC ON)
支持4G国内频段全网通,支持VPN/APN工作模式
防爆等级:Ex db ⅡC T6 Gb;Ex tb ⅢC T80℃ Db
支持GB28181/M51C/RTMP/RTSP/Onivf/MQTT协议等,支持协议对接开发
支持一台设备同时对接双DTLXGB28181平台
支持GB28181/M51C/RTMP/RTSP/Onivf/MQTT协议等,支持协议对接开发
支持远程管理运维功能
内置单北斗实时定位
内置WIFI,支持AP(热点功能)和STN(连接路由器)工作方式
基本描述
DTA-IB 4G/5G无线防爆布控球,是一款集光学变倍镜头,支持边缘计算能力,内置1T算力,场景中全目标的检测,支持多种AI算法或定制开发,如:人脸,车牌,人形,车型,非机动车,安全帽,工服,火苗,烟火,打架,聚众等。
设备超高设备集成度,内置WIFI和单北斗定位功能,同时内置高性能锂电池组供电于一体的本质安全型移动布控视频监控产品。
产品特性
DTA-IB 4G/1080P高清视频, H.265视频编码,向下兼容H.264,双码流
海思1T算力,支持人脸,车牌,人形,车型,非机动车,安全帽,工服,火苗,烟火,打架,聚众等等AI识别工,或可根据行业特性定制开发算法
防爆标准:Ex ic lIB T6 Gc
支持OLED屏显示设备状态:4G信号强度,拨号状态,定位状态以及电池电量,存储容量等设备状态信息
支持一台设备同时对接双28181平台
支持远程管理运维功能
内置单北斗实时定位
内置WIFI,支持AP(热点功能)和STN(连接路由器)工作方式
支持TF卡本地加密存储,最大支持1T容量,内存卡电脑格式化后数据不丢失
黑光级AI气体探测一体机
DTL388-Ex受限空间作业系统由我司开发的一套针对受限空间环境下的作业监控系统,系统由分体式前端采集产品DTEL388-EX和后台系统平台M51C组成,内置Ai算力的全彩低照度摄像和泵吸式多合一气体探测器,导气管,以及4G/5G/WIFI/单北斗定位功能,设备内置长续航电池。
主要应用场景有工厂的各种设备内部,包括炉、塔釜、罐、仓、池、槽车、管道、烟道等。城市(包括工厂)的隧道、下水道、沟、坑、井、池、涵洞、阀门间、污水处理设施等。
产品特性
设备配置移动在线式气体探测器(四合一)检测可燃气体、氧气、一氧化碳和硫化氢的气体浓度,并实时回传至平台,平台端根据实际情况对气体浓度设置报警阈值,当某气体超标时,系统通过告警声音和消息的方式提醒现场施工人员和后台管理人员,达到关注限产和及时处理安全隐患的目的。
通过4G/5G网络通信,可将作业现场的实时气体浓度叠加再视频视频作业画面上, Ai报警数据和气体浓度超标预警数据上传至监控中心,通过web和手机端的监控软件就可以获知有限空间内危险气体的浓度,掌握有限空间内的视频作业情况。真正实现报警监测、实时报警、报警共享。
硬件配置
硬件需求需要根据服务处理压力、响应耗时、模型大小等多个指标进行评估。但基本上,平台对标准硬件主要包括以下基本要求:
以接入企业128路视频并发推理为例,需配置以下参数的服务器资源: CPU:X86工控机或国产海光信创CPU系列 内存:DDR4-3200 8G~32G SSD:NVMe-SSD 4T*4 网卡:25G 光口双口*1+ 1G电口双口*1
计算单元: 8个,每个计算单元支持16路并行运算。可以根据实际需求可以增加计算单元个数。
星光级照度,黑暗中也能明亮如昼 内置算力,支持边缘计算能力 内置喇叭,内置拾音器,支持平台预警喊话 泵吸式支持不低于50米气管, 支持同时检测4种有毒有害气体 设备和平台双报警 多网络环境,4G/5G可选 实时数据传输,画面OSD叠加,证据实时保存 报警声音和弹窗方式可配置 实时监测现场气体浓度 实时平台协助预防危险
边缘计算一体机系统参数
1080P高清视频, H.265视频编码,向下兼容H.264,双码流 全彩星光感光,支持极低照度环境下全彩画面 海思1T算力,支持人脸,车牌,人形,车型,非机动车,安全帽,反光衣,等等AI识别工,或可根据行业特性定制开发算法
防爆标准:Ex ic lIB T6 Gc 内置拾音器,内置喇叭,支持双向语音对讲 支持OLED屏显示设备状态:4G信号强度,拨号状态,定位状态以及电池电量,存储容量等设备状态信息
支持一台设备同时对接双GB28181平台 支持远程管理运维功能 内置单北斗实时定位 内置WIFI,支持AP(热点功能)和STN(连接路由器)工作方式 支持TF卡本地加密存储,最大支持1T容量,内存卡电脑格式化后数据不丢失
内置四合一气体传感器,支持声光报警 4G全网通,支持任意运营商网络,支持APN, VPN工作模式 内置红外灯,支持距离约60-80米 内置WIFI,支持AP和STA工作方式 内置电池,支持连续工作不低于6个小时,选配双电,增加至12小时续航 一体化设计,底部配置高吸力磁铁,安装快捷 IP66防护等级机身, IP67便携式防护箱
